
85后夫妻离婚被喊停 四川发首份离婚冷静期通知书
日期:03-18 来源:未知(原标题:85后夫妻离婚被喊停 四川发出首份离婚冷静期通知书)
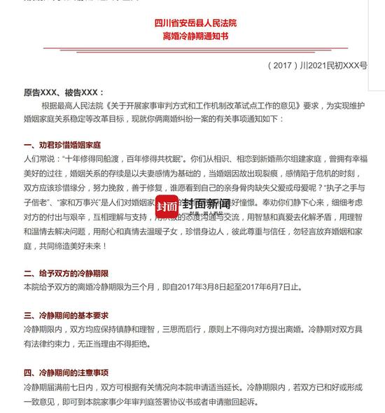
![]()
3月17日,四川资阳市安岳县人民法院披露,针对一对“85后”夫妻闹离婚的诉讼,该院3月8日发出了首份“离婚冷静期”通知书,限定这对夫妻冷静3个月,期间不得向对方提出离婚。据悉,这也是全省首份“离婚冷静期”通知书。
这份“离婚冷静期”通知书,从安岳县法院新设立的“家事少年审判庭”发出,通知书内容由该庭庭长经过一天推敲最终形成。
85后夫妻离婚被喊停 四川发首份离婚冷静期通知书
85后夫妻因琐事离婚 法院发出冷静通知书
17日,安岳县法院家事少年审判庭庭长蒋新儒介绍,今年2月,一名年轻女子前往该法院起诉,要求与丈夫离婚。
经过法院调查发现,这对夫妇均为85后,结婚后因为带小孩等琐事时常发生纠纷,“后来打了一次架,女方离家出走了。”主审法官李洪婷介绍,女方外出务工两年后,回到安岳县并向法院提起离婚诉讼。
李洪婷说,经过了解,这对夫妻发生纠纷,主要原因在于双方年轻、脾气大,“都坚持自己的个性,离婚可能是出于一时冲动。”
今年3月,法院在审理过程中,女方放弃诉讼的意愿,“只是男方比较冷淡。”李洪婷说,开庭结束后,法院决定对这对夫妻发出“离婚冷静期”通知书。
通知书限冷静3个月 通知书拟定耗时一天
蒋新儒说,因为是全省首份“离婚冷静期”通知书,没有可以参照的文书,通知书的格式和措辞,他经过一天时间仔细推敲最终形成。“用了大段的文字来劝解这对夫妻,言辞十分恳切,特别是提到双方的小孩,希望这一点能挽回双方的婚姻。”
“离婚冷静期”通知书给了这对夫妻3个月“离婚冷静期”,并提出了基本要求:“冷静期限内,双方均应保持镇静和理智,三思而后行,原则上不得向对方提出离婚。冷静期对双方具有法律约束力,无正当理由不得拒绝。”
蒋新儒说,冷静期满前7日内,双方可根据有关情况向法院申请适当延长。冷静期限内,若双方已和好或形成一致意见,也可到法院家事少年审判庭签署协议书或者申请撤回起诉。
河南上海等地已经试行 四川已在多地启动试点
蒋新儒介绍,这份“离婚冷静期”通知书是安岳县法院的创新之举,也有一定的法律支撑。“最高人民法院《关于开展家事审判方式和工作机制改革试点工作的意见》中,有维护婚姻家庭关系稳定等改革目标的相关要求。”
“根据高院精神,我们新设了家事少年审判庭,这也是审判精细化的要求,2017年1月正式运行。”蒋新儒说,该法庭主审家庭纠纷和少年刑事案件,均不公开审理。
据介绍,2016年初,按照最高人民法院部署,河南在部分法院开展家事审判改革试点工作,在一些基层法院在离婚诉讼中,尝试实行3至6个月的离婚冷静期制度。此外,上海市部分基层法院,也启动了该项制度试点。
“目前,我们省也启动试点,多个基层法院成为试点。”蒋新儒说。
上一篇:互动百科被315曝光后续:已下架企业百科栏目
下一篇:美投资移民现一条龙诈骗 50名中投资者浑然不觉
本站所有信息由企业自行提供,信息内容的真实性、准确性和合法性、由企业负责,本站对此不承担任何保证责任,也不承担您因此而发生或交易致使的任何损害。
